Tecnologia - RaeeCycling
Pubblicato il 25/09/2024
RaeeCycling
Il riciclo dei Raee innovativo e con l'IA
Il progetto RaeeCycling di Greenvincible rappresenta un'innovativa rivoluzione nell'ambito del riciclo dei rifiuti elettronici (RAEE), trasformando le limitazioni dell’attuale sistema in un’opportunità strategica per l'economia circolare e la sostenibilità. Il progetto nasce dall’esigenza di affrontare in modo più efficiente ed ecocompatibile il problema del recupero delle materie prime critiche e preziose dai rifiuti tecnologici, una risorsa ancora troppo spesso sottovalutata o mal sfruttata.
RaeeCycling rivoluziona il settore del riciclo dei rifiuti elettronici, superando i limiti degli attuali processi che, pur definiti “innovativi”, si concentrano prevalentemente sul recupero di alcuni metalli, lasciando inutilizzati molti altri materiali preziosi e comportando elevati consumi energetici e scarti di lavorazione.
Il processo brevettato da Greenvincible, basato su tecnologie green, sfrutta l’intelligenza artificiale e la meccatronica per massimizzare il recupero delle schede elettroniche, creando un sistema più efficiente, sicuro e sostenibile dal punto di vista economico.
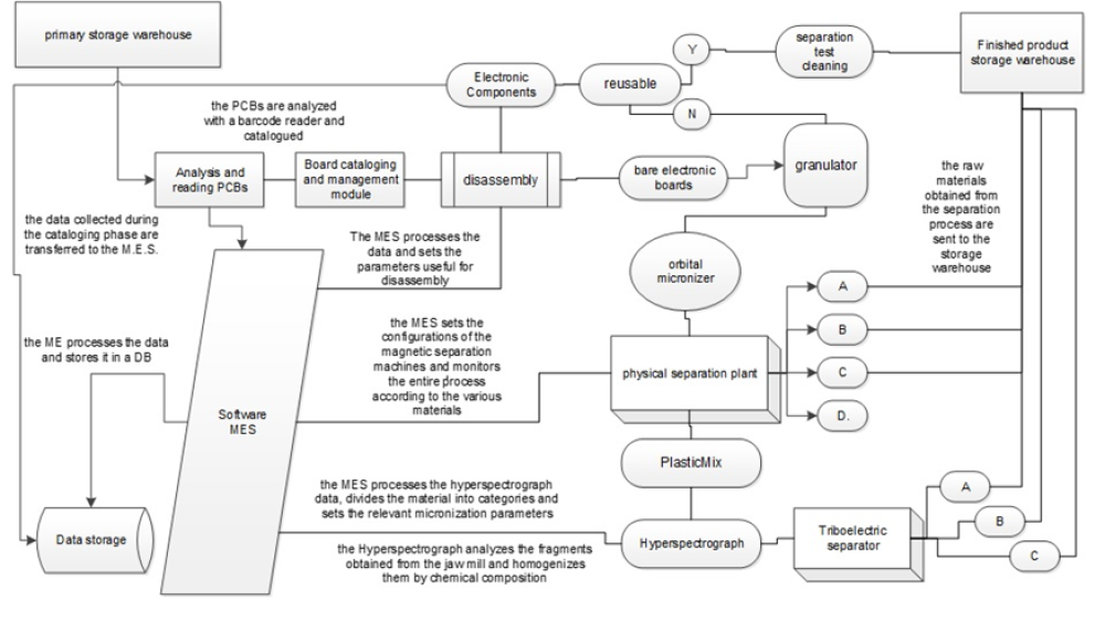
Il cuore dell'innovazione risiede in una serie di tecnologie brevettate che integrano più fasi di lavorazione. Tra queste, un’infrastruttura informatica avanzata basata su logiche di controllo predittivo (MPC) permette alle macchine di autoregolarsi e collaborare, ottimizzando la produzione e la riconfigurazione in tempo reale. Un sistema di gestione MES coordina tutte le fasi del processo, adattando l’hardware in base alle caratteristiche specifiche di ogni lavorazione.
Inoltre, l’uso di tecnologie di analisi visiva avanzate permette di identificare e catalogare le schede elettroniche, mentre un sistema di disassemblaggio automatico recupera componenti ancora funzionanti per il riutilizzo, migliorando l’efficienza e la qualità complessiva.
Successivamente, un sistema di separazione e analisi consente di trattare i componenti smontati, classificandoli e pulendoli per essere reintegrati nel ciclo produttivo.
Tra le altre innovazioni troviamo un granulatore automatizzato e un micronizzatore orbitale, che garantiscono una frantumazione precisa e una granulometria ottimale per i successivi trattamenti di separazione. Una stazione automatizzata sfrutta le proprietà magnetiche dei materiali per separare metalli e non metalli, migliorando ulteriormente l’efficienza della catena di processo.
Infine, un sistema di imaging iperspettrale in linea analizza i materiali frantumati per omogeneizzare i frammenti in base alla composizione, migliorando i trattamenti successivi.
Il riciclo dei rifiuti elettronici può essere una risorsa preziosa per l’industria, utilizzando materiali recuperati per nuovi processi produttivi nei settori della plastica, della ceramica e dei laterizi. Le prestazioni del sistema vengono costantemente monitorate e ottimizzate attraverso la valutazione delle proprietà fisiche e meccaniche dei materiali riciclati.
Link pagina approfondimento: www.greenvincible.it

